米兰体育
全部
标题
内容
米兰体育-米兰(中国)官网
集团概况
集团简介
领导团队
群团组织架构
集团荣誉
建设资质
交通建设
企业发展
米兰体育
米兰体育
依法治企
党建群团
党群工作
党史学习教育
所属企业
您现在的位置:
米兰体育
>> 招标采购 >> 正文
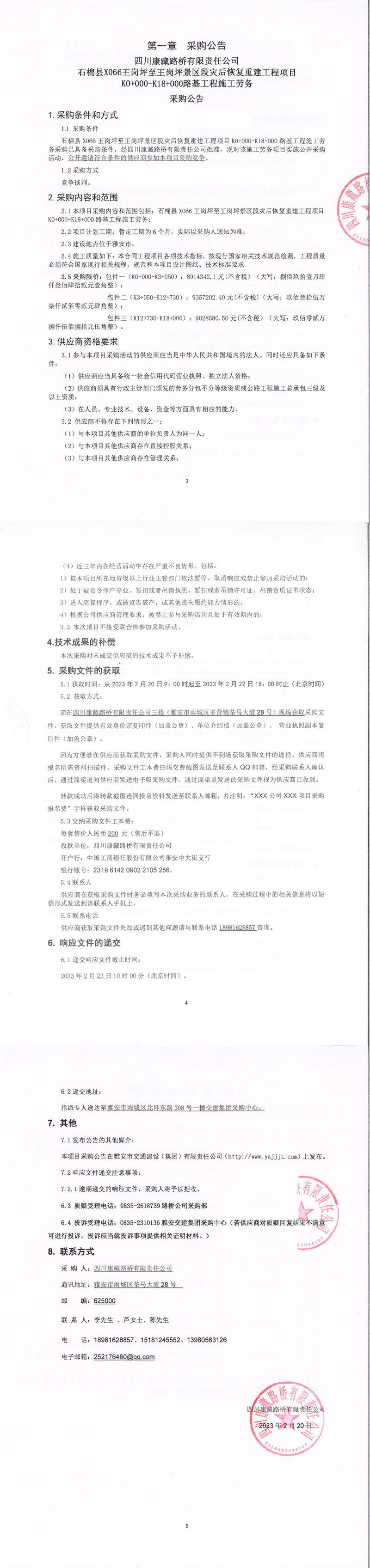
四川康藏路桥有限责任公司石棉县X066王岗坪至王岗坪景区段灾后恢复重建工程项目K0+000-K18+000路基工程施工劳务采购公告
【发布日期:2023-02-20】
【字号:
大
中
小
】 【
关闭此页
】
上一篇
:
四川康藏路桥有限责任公司石棉县X066王岗坪至王岗坪景区段灾后恢复重建工程项目土石方工程、排水工程、边坡治理工程、防护工程施工劳务采购公告
|
下一篇
:
四川康藏路桥有限责任公司宝兴分公司S432宝兴县陇东镇复兴村火地槽崩塌点隧道陇东端路基工程施工劳务采购结果公示
版权所有 米兰体育-米兰(中国)官网
地址:雅安市雨城区北环东路306号 集团公司办公室电话:0835-5897853
技术支持:(0835-2350262)