米兰体育
全部
标题
内容
米兰体育-米兰(中国)官网
集团概况
集团简介
领导团队
群团组织架构
集团荣誉
建设资质
交通建设
企业发展
米兰体育
米兰体育
依法治企
党建群团
党群工作
党史学习教育
所属企业
您现在的位置:
米兰体育
>> 招标采购 >> 正文
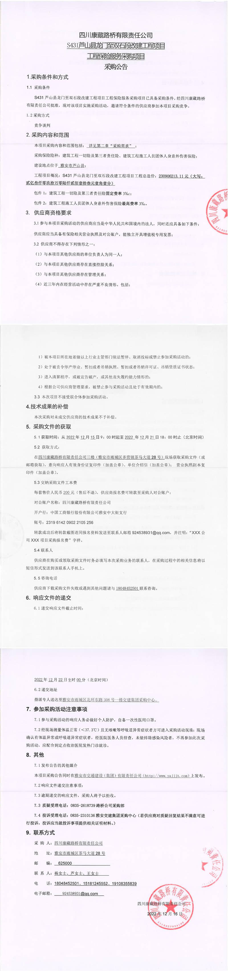
四川康藏路桥有限责任公司S431芦山县龙门至双石段改建工程项目工程保险服务采购项目采购公告
【发布日期:2022-12-16】
【字号:
大
中
小
】 【
关闭此页
】
上一篇
:
四川康藏路桥有限责任公司雅安市名山区文化旅游配套基础设施建设项目(一期)景观设施(第三次)采购公告
|
下一篇
:
四川康藏路桥有限责任公司雅安市无水港凤鸣综合物流园项目售楼部景观工程施工现场谈判采购结果公示
版权所有 米兰体育-米兰(中国)官网
地址:雅安市雨城区北环东路306号 集团公司办公室电话:0835-5897853
技术支持:(0835-2350262)