米兰体育
全部
标题
内容
米兰体育-米兰(中国)官网
集团概况
集团简介
领导团队
群团组织架构
集团荣誉
建设资质
交通建设
企业发展
米兰体育
米兰体育
依法治企
党建群团
党群工作
党史学习教育
所属企业
您现在的位置:
米兰体育
>> 招标采购 >> 正文
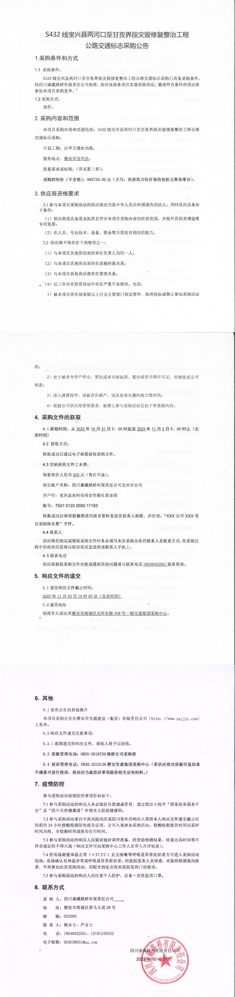
四川康藏路桥有限责任公司S432线宝兴县两河口至甘孜界段灾毁修复整治工程公路交通标志采购公告
【发布日期:2022-10-31】
【字号:
大
中
小
】 【
关闭此页
】
上一篇
:
四川康藏路桥有限责任公司省道104线雨城区坪石至回龙(洪雅界)段改建工程项目连续钢构桥梁施工劳务包件一(第三次)结果公示
|
下一篇
:
四川康藏路桥有限责任公司雅安市名山区文化旅游配套基础设施建设项目(一期)彩色混凝土原料采购结果公示
版权所有 米兰体育-米兰(中国)官网
地址:雅安市雨城区北环东路306号 集团公司办公室电话:0835-5897853
技术支持:(0835-2350262)