米兰体育
全部
标题
内容
米兰体育-米兰(中国)官网
集团概况
集团简介
领导团队
群团组织架构
集团荣誉
建设资质
交通建设
企业发展
米兰体育
米兰体育
依法治企
党建群团
党群工作
党史学习教育
所属企业
您现在的位置:
米兰体育
>> 招标采购 >> 正文
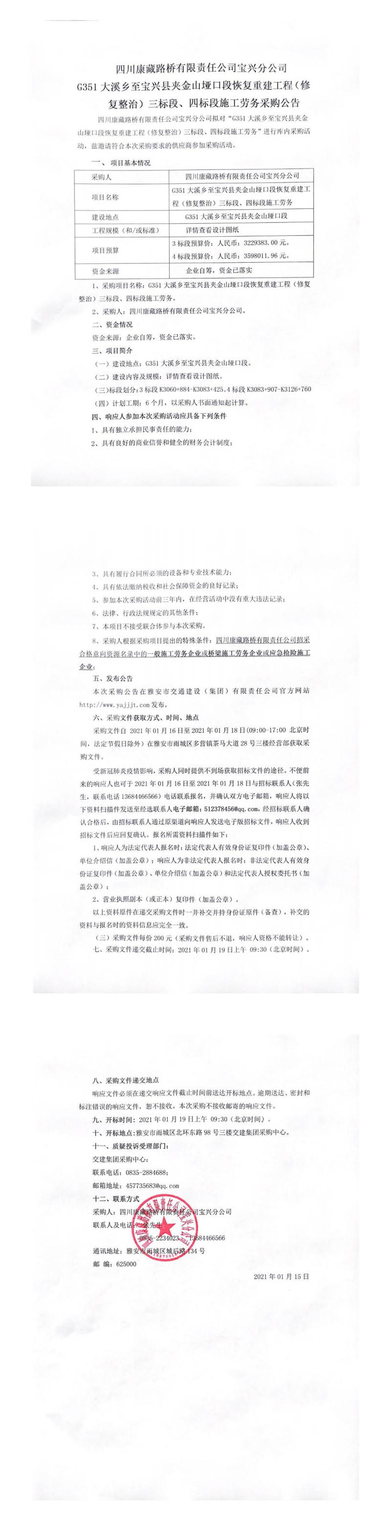
四川康藏路桥有限责任公司宝兴分公司G351线宝兴县大溪乡至宝兴县夹金山垭口段恢复重建工程(修复整治)三标段、四标段施工劳务采购公告
【发布日期:2021-01-15】
【字号:
大
中
小
】 【
关闭此页
】
上一篇
:
四川康藏路桥有限责任公司宝兴分公司G351线宝兴县大溪乡至宝兴县夹金山哑口段恢复重建工程、S308水毁恢复工程混凝土运输采购项目(第二次)谈判公告
|
下一篇
:
宝兴县G351线“8.10”水毁修复工程,宝兴县S308线“8.10”水毁修复工程公路安全设施施工竞争谈判公告
版权所有 米兰体育-米兰(中国)官网
地址:雅安市雨城区北环东路306号 集团公司办公室电话:0835-5897853
技术支持:(0835-2350262)