米兰体育
全部
标题
内容
米兰体育-米兰(中国)官网
集团概况
集团简介
领导团队
群团组织架构
集团荣誉
建设资质
交通建设
企业发展
米兰体育
米兰体育
依法治企
党建群团
党群工作
党史学习教育
所属企业
您现在的位置:
米兰体育
>> 招标采购 >> 正文
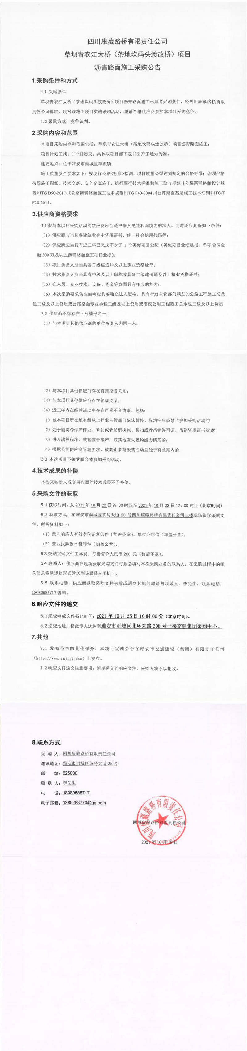
四川康藏路桥有限责任公司草坝青衣江大桥(茶地坎码头渡改桥)项目沥青路面施工采购公告
【发布日期:2021-10-19】
【字号:
大
中
小
】 【
关闭此页
】
上一篇
:
米兰体育-米兰(中国)官网 无水港物流有限责任公司雅安市凤鸣综合物流园项目全过程营销代理项目(第二次)经营高效招采结果公示
|
下一篇
:
米兰体育-米兰(中国)官网 无水港物流有限责任公司雅安市凤鸣综合物流园项目售楼部装饰装修工程(第二次)采购公告
版权所有 米兰体育-米兰(中国)官网
地址:雅安市雨城区北环东路306号 集团公司办公室电话:0835-5897853
技术支持:(0835-2350262)